projects
I love to build things. Here are some of them, going all the way back.
 
    Diff Amp: From the Ground Up
        Designed, tested, taped and laid out a differential amplifier with 3246 V/mW figure of merit, along with a code-checker circuit.
        Read more
     
    EMG Detection: The Long (Analog) Way
        Building electromyography detection systems from the ground up, exploring analog signal processing techniques for biomedical applications.
        Read more
     
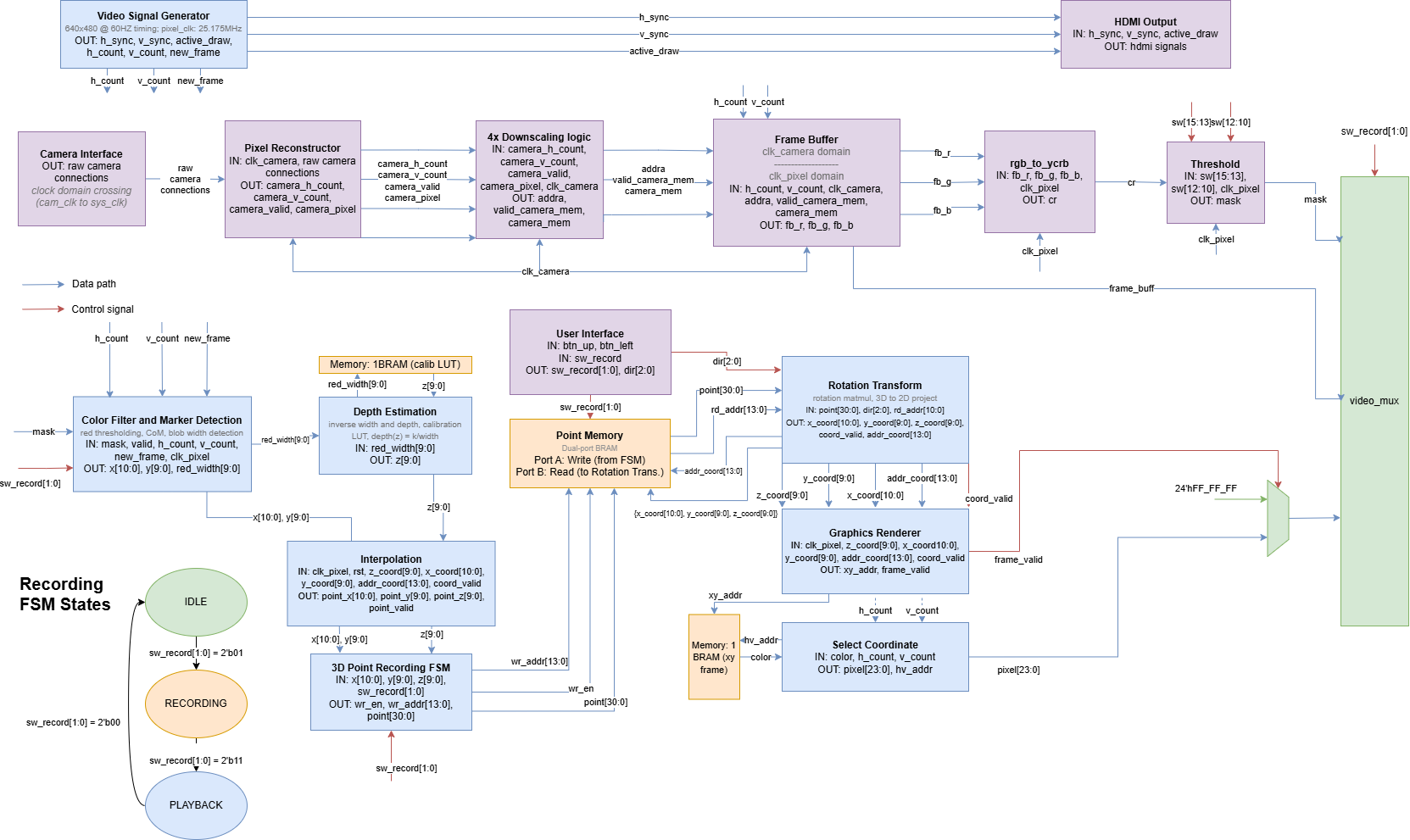
    pose: a device to stop obsessive skin picking
        Designing interventions for body-focused repetitive behaviors through gentle interventions behavioral nudges.
        Read more
     
    cUSD: a conformable ultrasound device
        Developing flexible, wearable ultrasound technology for continuous health monitoring applications.
        Read more
     
    alter ego: a silent speech device
        New form factor discovery and parametric CAD for Alter Ego.
        Read more
     
    amber: a gen z lip-picking detection web app
        Computer vision application that helps users become aware of and reduce body-focused repetitive behaviors through real-time detection.
        Read more
     
    deng long: a carbon monoxide sensing lamp
        Ambient home safety device that provides elegant environmental monitoring through beautiful lighting design.
        Read more
     
    navimap: an IoT interactive capacitive touch world map
        Interactive world map using capacitive touch sensors to trigger location-based content and stories.
        Read more
     
    cupcake: an automatic batter dispenser machine
        Mechanical engineering project creating precision dispensing systems for consistent baking results.
        Read more
    portfolios
- 
            high school projects
            documentation of engineering class projects and early explorations
- 
            fab academy projects
            20-week version of How to Make (Almost) Anything for professional engineers taught by MIT professor Neil Gershenfeld
- 
            github
            recent builds and explorations
the archives
- May 2025 - Diff Amp: From the Ground Up
- May 2025 - EMG Detection: The Long (Analog) Way
- January 2025 - pose: a device to stop obsessive skin picking
- December 2024 - cUSD: a conformable ultrasound device
- October 2024 - amber: a lip-picking detection web app
- September 2023 - agora: a speech emotion-recognition decision-making web app
- April 2022 - deng long: a carbon monoxide sensing lamp
- February 2021 - stance: a posture app
- July 2020 - navimap: an IoT interactive capacitive touch world map
- July 2020 - cupcake: an automatic cupcake batter dispenser
- June 2020 - remedium: improved outcomes for chemotherapy patients
- May 2020 - solar: an interactive light display
- November 2019 - foldable phone stand
- October 2019 - labyrinth box